污水处理过程中,污泥处理一直是行业内人士所关心的问题,活性污泥法是目前世界上90%污水处理厂采用的处理方法,该方法会产生大量污泥,高产量、高含水率的污泥,在贮存、运输、装卸等过程中既不方便,还存在很高的潜在环境安全风险和隐患,因此污泥的干化处理势在必行。
一、污泥来源及性质
污水处理厂污泥主要由初沉池(沉砂池)及隔油池底泥、气浮机浮渣、剩余活性污泥以及其他工艺单元的化学污泥组成。污泥是一种固体废物,若具有急性毒性、易燃性、反应性、腐蚀性、浸出毒性和疾病传染性等特征中的一项就是危险废物。
二、污泥干化技术
1.电能污泥干化法
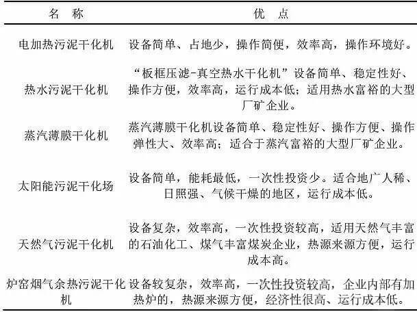
电能污泥干化法,是将电能转化为热能或微波等形式的能,加热湿污泥使之水分蒸发,污泥得到干化,通常采用电加热炉间接烘干的干化方式进行污泥干化。干化系统由污泥存储单元、输送计量单元、电加热干化(电能污泥烘干机)单元、输出单元及暂存单元构成。由于能耗较高,不适合用电紧张、产泥量大的污水处理厂,适合产泥量少、电能丰富、价格便宜地区。

2.热水干化法
热水干化法是利用高温热水的热能,经过换热器进行热交换,蒸发污泥中的水分使得污泥干化。
这种热源进行污泥干化一般为间接干化方式,对换热器要求较高一些。近年来热水干化法发展快速,德国开发的“板框压滤—热水真空干化技术”就是热水干化技术的典型代表。
3.蒸汽干化法
蒸汽干化法是利用蒸汽热能,经过换热器壳层进行热交换,蒸发污泥中的水分使之干化。蒸汽为热源的污泥干化机根据构造或内部构件不同又分为盘式干化机、桨叶式干化机、涡轮式干化机等不同形式。蒸汽可实现综合循环利用,是非常理想的清洁热源。一般使用1.0MPa, 160—230℃左右的低压蒸汽,因蒸汽干化效率高、操作弹性大、易于控制、稳定性好等优点,加上新型蒸汽污泥干化机效率高、能耗较低,因而目前应用很多。

4.太阳能污泥干化法
太阳能污泥干化法是利用太阳能为主要能源对污水处理厂污泥进行干化和稳定化的污泥处理技术。该技术利用太阳能,借助传统温室干燥工艺,具有低温干化、运行费用低廉、操作简单、运行安全稳定等优点。其驱动力为污泥中水分含量与和空气中水蒸汽分压之间的水蒸气压力差。考虑气候、季节、天气影响,太阳能干化过程是在一个配置翻泥机的大型暖房内进行,湿污泥从一端输入,干污泥从另一端输出。
太阳能干化装置主要由地面结构、暖房、翻泥机三部分构成。地面结构类似于混凝土马路,翻泥机安装在两侧导轨上、进行前后上下移动作业,起到摊铺污泥、反转晾晒、输送污泥作用。有的还配热风机以加速水分蒸发装置,有的建成更为先进的太阳能温室系统。
5.天然气干化法
天然气(煤气)干化法是利用天然气(煤气)为燃料提供热源,在干化设备里将污泥干化。为了防止燃烧爆炸通常设有氮气保护、氧气浓度连锁、温度连锁以及污泥返混等安保措施,以提高设备运行的安全性。系统由进料单元、干化机、出料单元、尾气处理单元、返混单元、仪控系统等构成。通常作为污泥热解法处理的预处理单元。
该方法在日本、美国应用较多,天然气作为清洁能源,在污泥热解处理时因为尾气不存在焚烧法产生的二噁英等问题,因而代表了污泥无害化的一种发展趋势。

6.炉窑烟气余热污泥干化法
炉窑烟气温度一般在120—200℃之间,蕴藏有巨大的热能,是污泥低温干化的理想热源。利用烟气干化污泥有直接利用烟气加热干化和间接加热干化两种形式。为保证污泥在低温下能够自然形成颗粒,一般采用二段式干化工艺,一段干化使污泥含水率从80%左右降到60%左右,二段干化造粒使含水率降到40%以下,形成2—8mm颗粒污泥便于资源化。

三、污泥干化设备优缺点
通过污泥干化技术对比分析,笔者认为污泥干化技术方案选择和新设备新技术研发重点考虑以下三个方面。
(1)企业在做污泥干化项目方案选择时,必须结合企业自身特点统一考虑。
(2)开发系统性的新设备、新技术。
(3)加强污泥干化废气的综合治理。

杭州永淦节能科技有限公司是一家专业为客户提供环保节能设备、节能技术系统解决方案的工程技术公司,公司拥有自主知识产权和品牌,是一家集研发、创新、系统集成一体的专业化工程公司。
多年来,杭州永淦节能科技有限公司一直专注于中草药材烘干、农副产品烘干、水果果脯烘干、食品粮食烘干、海类产品烘干、腌制肉品烘干、居家装修烘干、工业制造烘干、等行业等大型烘干工程,每一个行业我们都积累了大量的经验,欢迎各个行业的老板前来咨询。


